Meet JK
Home
Intro
My Work
Endorsements
Personal Journey
Connect
My Tools
Real-world workflows, reimagined for confidentiality.
UML - Class Diagram
UML - Sequence Diagram
UML - Activity Diagram
UML - State Machine Diagram
UML - Use Case Diagram
Logic Model - Decision Tree
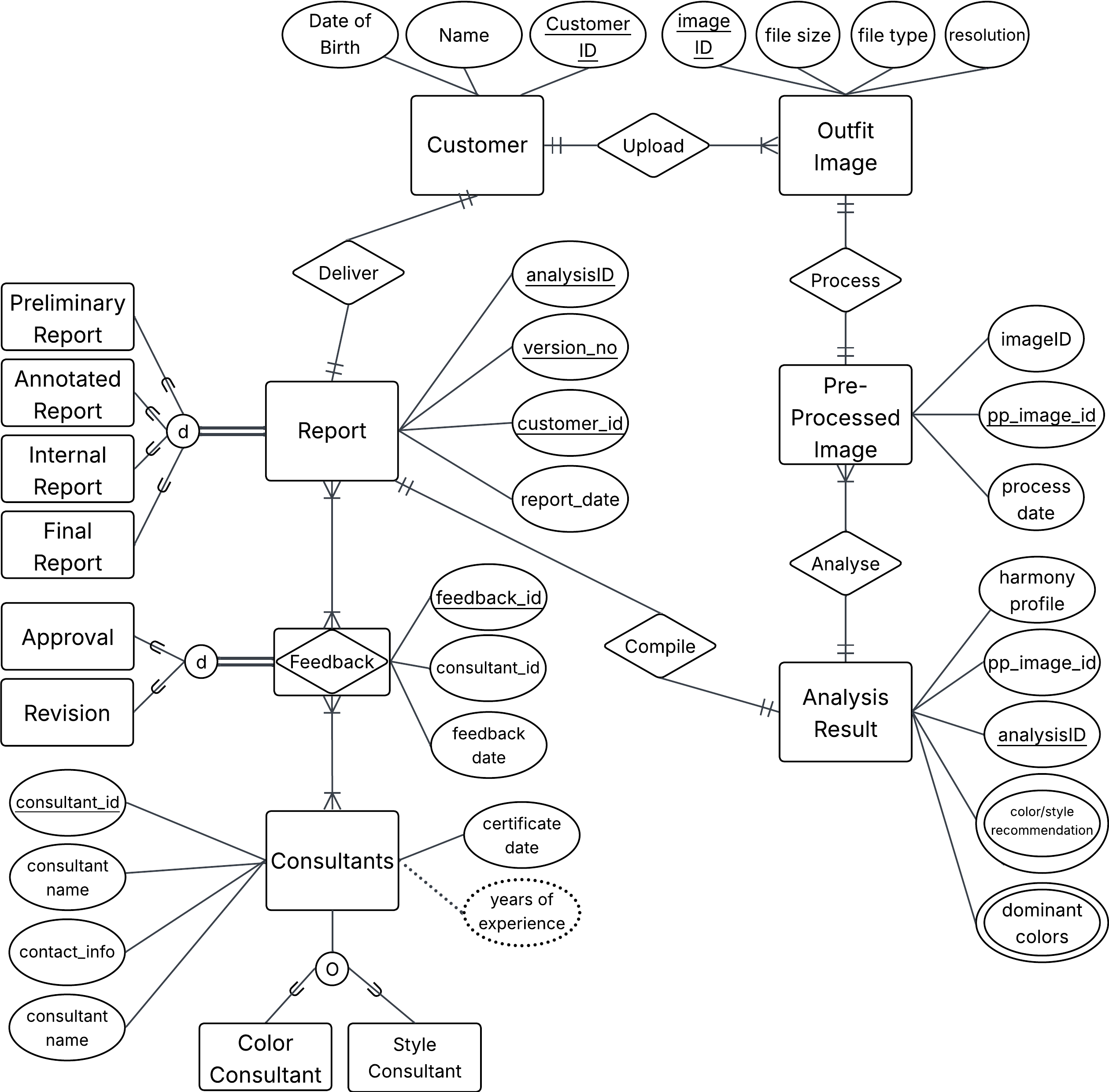
Entity Relationship Diagram
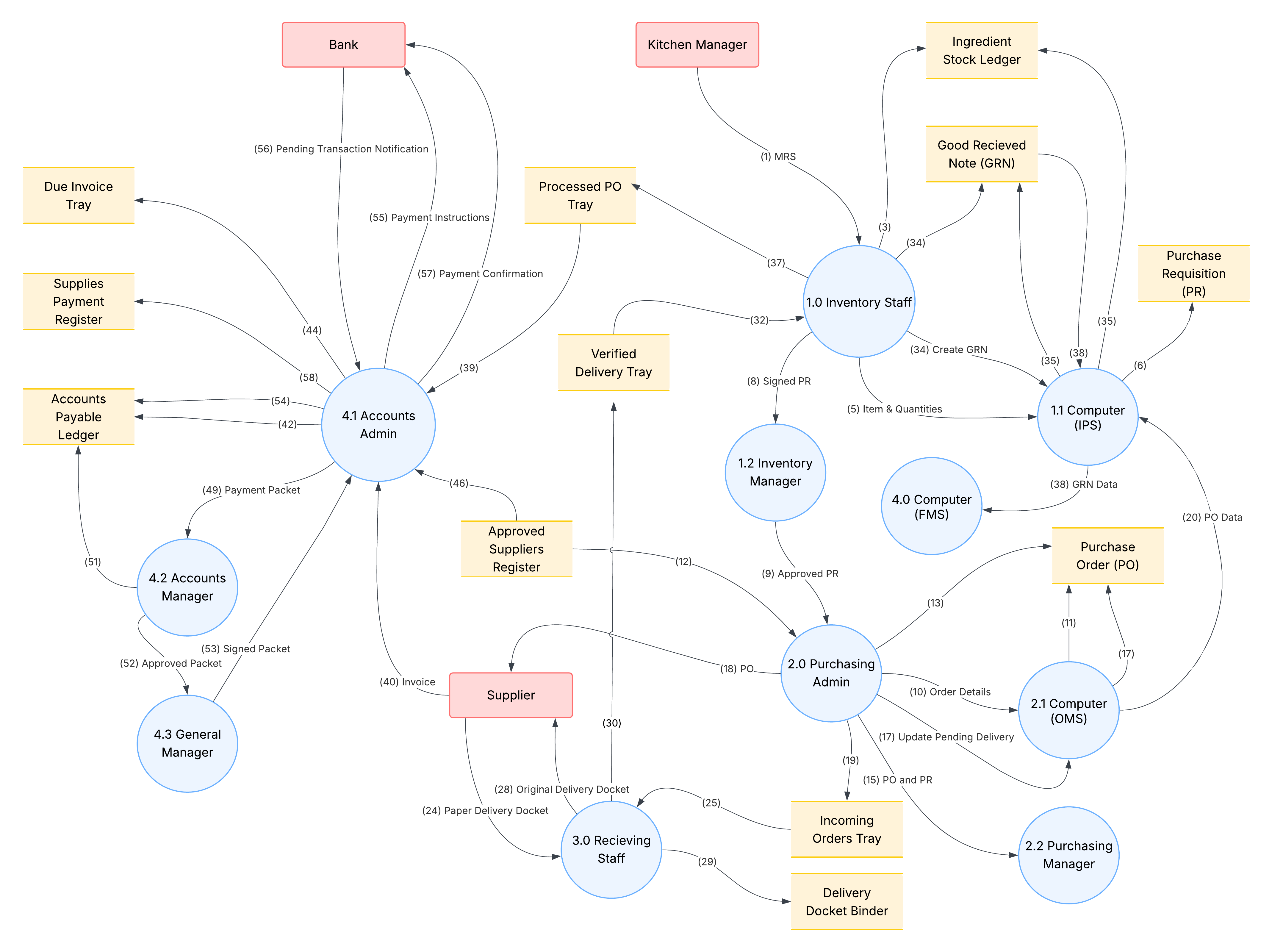
Logical DFD
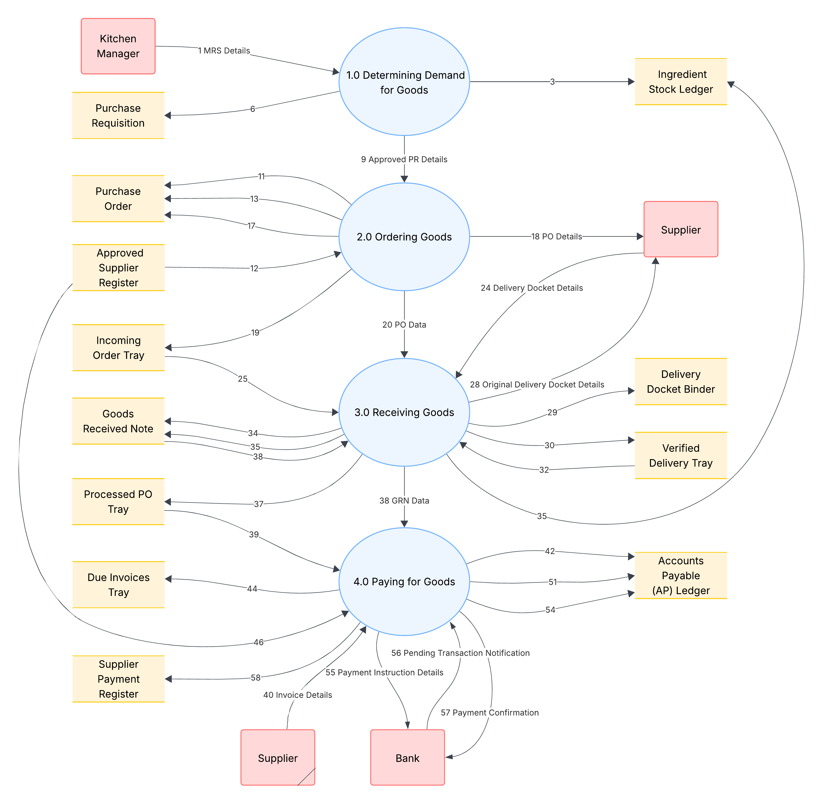
Physical DFD
System Flowchart
2NY Map
Project Governance
ITO Model
Risk Matrix
Work Breakdown Structure (WBS)
Systems Boundary